
Bardzo fajne karty dostaje szaman, co w sumie cieszy biorąc pod uwagę że oprócz aggro na obecną chwilę inne decki szamana wypadają średnio/słabo w obecnej mecie. Stronnik za 4 many ze statami 4/5 już jest dobry a do tego jeszcze ma okrzyk bojowy lepszy niż u stronnika Recombobulator. Thing from Below też bardzo fajna karta jeszcze że 5/5 i ma możliwość być granym za 0 many tylko dzięki temu że wystawiamy totemy to jeszcze na dodatek ma taunta i będzie działał z tym Master of Evolution i dawał nam stronnika za 7 many mimo że wystawiliśmy go za mniejszą ilość many. Mid/Control Szaman może mieć duży sens po wyjściu tego dodatku.

5 cyfr na liczniku najdobitniej świadczy o tym, że oczekiwanie trwa już za dłuuugo :(
Ja mam prawie 6000 i też już czekam na możliwość ich wydania :) do tego będzie mnóstwo pyłu po zdustowaniu gvg i naxxa więc nawet nie wiem czy za wszystko będę kupował pakiety.
Ktoś przypomni ile ma być od tej pory rocznie dodatków i przygód? Bo może lepiej kasę na przygodę zostawię :)
Dwa dodatki i jedna przygoda pomiędzy.
Też nie wiem jeszcze ile wydam na woga. Kiedyś sobie myślałem, że fajnie będzie otworzyć 100 pakietów pierwszego dnia, ale póki co jak widzę te nowe karty to zaczynam wątpić że to będzie miało sens. Na pełnej kolekcji i tak mi nie zależy, z TGT otworzyłem łącznie z 50 paczek i to wystarczyło żeby mieć wszystko co mi potrzebne. Do tego mam jeszcze ponad 6k dustu i ewentualną rezerwę w postaci crapów z Naxxa i GvG.
Albo skrócą sezon obecny do 26, a kolejny będzie trwał o te 4 dni dłużej - opcja mało prawdopodobna.
Albo po prostu nowy sezon zacznie się normalnie z początkiem maja, a końcówka tego będzie po prostu dograna na nowych zasadach.
Blizzard mówił że formaty jak i nowy dodatek mogą ruszyć nawet w środku miesiąca i wtedy po prostu będzie jeden ranking dla obydwu trybów, a od następnego miesiąca będzie już osobno. Według mnie również byłaby to trochę dziwna decyzja już lepiej jakby poczekali te kilka dni do maja i dopiero w tedy ruszyć z formatami i dodatkiem. Mniej zamieszania a te kilka dni różnicy ludziom nie zrobi jakiejś wielkiej.
Z ostatnio wypuszczonych kart.
Karta dla łowcy Call of the Wild OP. Pasuje do wszystkiego oprócz face huntera, więc myślę, że Midrange Hunter będzie całkiem mocny w standardzie.
Echo of Medivh dla Warriora. Ludzie mówią, że bardzo mocny w Patronie, ale ja nie jestem co do tego taki przekonany. Po co ci pełna ręka patronów? Jeden dodatkowy może się czasem przydać, ale jak dla mnie nie warto specjalnie dla takich okazji trzymać tę kartę w talii. Bardziej bym to widział w C'Thun Warriorze o ile taki powstanie..
Nowy Feugen/Stallag tylko, że staty 30/30 słaby. Troldenowa karta, ale fajnie będzie pooglądać jak komuś takie kombo wypali, albo jakieś głupie kombo z unstable portali wypadnie typu ten minion za 9 many i faceless manipulator :D
Szaman dostał solidną broń. Myślę, że we wszystkim co nie jest aggro shamanem ta broń będzie o wiele lepsza od Doomhammera, bo nie ma tego głupiego overload, który rujnuje curve. Właściwie to bardzo dobrze, że w tym dodatku zrezygnowali z overload, to najgłupsza rzecz jaka jest w grze. Pomysł niby fajny, ale się nie sprawdza.
Kolejny whirlwind dla warriora, nuda, ale prawdopodobnie ożywi Patron Warriora.
Nowy 4 drop dla druida może być, ale ciekawa karta to to też nie jest.
Sporo nudnych kart jest w tym dodatku.
Czekam na Cho'Galla, fajny art miał.
btw
Dopiero 52 karty pokazane, nawet w połowie nie jesteśmy :P
Ta karta huntera trochę straszna, najmocniejsza z wszystkich dotychczas pokazanych... Może nawet Rexxar odzyska pozycję najbardziej znienawidzonej postaci w grze :D
Poważnie za 8 mana 5/4 taunt, 5/2 charger i 2/4 bufujący wszystkie pozostałe miniony??? Nawet za 10 mana to by było dobre.

Lol, przecież po zagraniu tej karty może stać się cokolwiek. Szczerze mówiąc to nie mam pojęcia jak ocenić tą kartę, takiego czegoś to jeszcze nie było w Hearthstone.
Battlecry: módl się żebyś wygrał?
Mi się nawet podoba. Na poważnie nikt go raczej nie będzie grał, ale twórcy jutubowych kompilacji już zacierają łapska na masę nowego kontentu.

Doszła ciekawa karta, w pierwszej chwili myślałem, że to taki Nerubain Egg ver.2 ale po chwili spojrzałem na koszty i staty, więc raczej będzie on pełnić inną rolę.
co do tego drawu i kopii, może doprowadzić do ciekawych sytuacji przy kopiowaniu legend
Gdzies czytalem, ze w EU maja przerzucic start bojek ze srody wieczor na czwartek rano. To juz weszlo, czy dopiero planuja?

Po dzisiejszej aktualizacji BN pojawiły mi się takie artefakty. Też tak macie ?
juz od poprzedniej aktualizacji tak mam
Na moim domowym komputerze jest wszystko ok.
Natomiast mam jeden dość stary z WinXP i tam po ostatniej aktualizacji, bnet w ogóle przestał się uruchamiać.
Żeby to naprawić musiałem ściągnąć jedną bibliotekę OpenGL ze strony blizza.

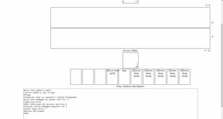
Symulator Yogg-Sarona. Ciekawa rzecz.
Mój pierwszy wynik, z domyślnymi ustawieniami, z 10 spellami. Wyczyszczony cały stół, zadane 3 punkty obrażeń herosowi, rzucone Effigy, jedno zaklęcie z discover, dostałem kopię impa do ręki i dobrałem pięć kart.
Pojawił się nowy portret dla Maga (tylko dla posiadaczy iOSa, zysk idzie na WWF) oraz nowa karta Rogala
Ale w jaki sposób chciałbyś skorzystać. Gra synchronizuje się z AppStorem więc nawet jeśli zaloguję się Tobą do HS to będę musiał ze swojego konta dokonać transakcji. Przynajmniej tak mi się wydaje.
Już oficjalnie, 26 kwietnia w hameryce, 27 u nas. A realnie to 28 bo każdy wie co się będzie działo.
A w czwartek będzie stream na którym pokażą resztę kart i prawdopodobnie ogłoszą nerfy. Mówi się o sporych zmianach w silence. Nie chcą mieć tanich silence więc sowa i keeper na 100% wylatują, ciekawe czy w samej mechanice coś zmienią.
Zostały jeszcze 74 karty do pokazania, więc tak naprawdę wszystko jeszcze jest do rozstrzygnięcia.
Nie czekam obgryzając paznokcie. W złym momencie to się pojawia. Grałem praktycznie codziennie od closed bety i właśnie dopadło mnie zmęczenie materiału. Gram na siłę, żeby skończyć złocenie paladyna (30 wygranych zostało), ale coraz mniej czasu na to poświęcam i idzie to topornie. Standard nie rusza mnie zbytnio.

Trudno żeby zmęczenie materiału się nie pojawiło kiedy od pół roku nie ma nowego contentu w grze.
Dla mnie jednak znacznie gorsze jest, że te nowe karty póki co mnie w ogóle nie jarają. Te potencjalnie dobre są nudne jak diabli jak ten 6 drop maga czy taunt druida i reszta bufferów C'thuna, a o większości pozostałych szkoda gadać -->
Wy o dodatkach, a ja dopiero BRM kończę zbierać (3 skrzydła mam).
Już mam całe LoE, więc nie tak daleko do końca....... i zacznę uzupełniać kolekcję podstawowych kart
spoiler start
muszę trochę się pożalić, bo nie chcę na grę wydać PLN więc proces zdobywania kart mocno się przedłuża
spoiler stop
Już wiadomo jakie będą nerfy:
http://www.hearthpwn.com/news/1361-keeping-hearthstone-fresh-card-nerfs
Najbardziej oberwał Druid. Keeper ze statami 2/2 wygląda kiepsko, Ancient of Lore to teraz taki średniak, prędzej będzie służyć do leczenia. Force of nature to 3x 2/2 za 5 many, nie wiem czy nie lepszy już jest Rycerz 4/4 + 2/2 za 5.
Nerf Jugglera i Gnoma wydaje się ok, aggro strasznie na tym nie ucierpi, a wolniejsze decki zyskają trochę czasu w early. Za to Aracane Golem już raczej nie będzie grany, bo stracił szarżę.
Hunter's Mark za 1 wydaje się być najbardziej zbalansowanym nerfem.
Przesadzili strasznie z kosztem BGH i Blade Flurry - za odpowiednio 4 i 3 many jeszcze by to jakoś się prezentowało.
Nie do końca rozumiem nerf Master of Disguise - jeszcze nigdy nie spotkałem tej katy poza areną. Możliwe, że planują dodać jakieś karty pod Stealth Rogala.
Nawałnica ostrzy oraz BGH, to oprócz druida, jak dla mnie największe zmiany.
Mam bardzo mieszane uczucia co do BGH, teraz za 5 many dostajemy usuwanie wybranej stronnika (z atakiem powyżej 7) a do tego nie za mocnego stronnika na stole.... jakby dodali mu jeden życia byłoby miło.
e do końca rozumiem nerf Master of Disguise - jeszcze nigdy nie spotkałem tej katy poza areną.
Pewnie chodzi o to, że ta karta ogranicza twórców w tworzeniu nowych kart. Na razie takich kart nie ma, ale danie minionowi stealth na zawsze może tworzyć jakieś dziwaczne komba.
Zmiana u nożownika nic nie zmienia. Jedem punkt obrażeń nie wpływa na nic, i tak rzadko atakuje.
BGH dobry nerf. 4 many to nadal byłoby zbyt duże tempo swing w przypadku zniszczenia czegokolwiek z 7 atakiem, 5 wydaje się w sam raz, karta może być nawet dalej grana.
W sumie z droższych wyciszeń też się nawet cieszę.
Najbardziej się dostało blade flurry. W sumie mogli dać to za 3 many, ba nawet mogło zostać te 2 mana, problemem w tej karcie było to, że trafiała w bohatera, 4 to już raczej przesada.
Trochę pyłu się dostanie. Force of Nature raczej nie ma co trzymać, molten giant to samo. BGH sobie raczej zostawię.
Chociaż może molten giant dalej da radę w renolocku? Ciężko powiedzieć.
A w dzisiejszym brawlu talie z 30 raven idolami. Myślałem, że będzie coś z dodatkiem, tak samo jak przed TGT.
Co do brawla, mi jak narazie 100% zwycięstw dał rogue, na początek kilka tanich stronników potem zaklęcia wzmacniające ich atak i atak naszej broni :) Combo zawsze wychodzi bo masz raven idol za 1 many
Nie jestem przekonany, czy nerf nożownika na 2/2 da jakiś efekt, no bo nikt nie gra stronników 2/3, żeby go można było zdjąć i jeszcze stronnik przeżył. Do tego nerf BGH niezbyt zrozumiały i przesadzony. A druid ładnie dostał po dupsku, nie miałem ancient of lore i fon, wiec to mnie raczej cieszy, bo miałem je craftować, aczkolwiek się wstrzymałem. :D
do dupy te nerfy, keepe of the grove zmasakrowany, juggler dalej op, tak samo bgh
Nożownik nigdy nie był OP. Bardzo trudno było wyciągnąć z tej karty value. Trzeba było zagrać go albo z tauntem, albo w kombo z mustard, UTH czy implostion. Ewentualnie w późniejszych turach w połączeniu z wystawieniem stada minionów.
Jego główną siłą było, że robił za soft taunt, każdy chciał go jak najszybciej usunąć z pola gry często tracąc cenne spelle. Co więcej mając 3 ataku wymieniał się bardzo dobrze z większością minionów za 1 i 2 many. Szczególnie z 1/3 u maga i priesta.
Blizzard nie chciał całkowicie zniszczyć stylu aggro. Zaledwie go osłabił. Wszystkie zmiany w minionach miały na celu wydłużenie gry o min. 1 turę. Ile to pojedynków przegraliście z aggro mając lethal na ręku, ale ginąc turę wcześniej?
Nerfy mocno zmniejszyły ilość direct dmg jaki przypadał na 1 punkt many. Sowa kosztująca 3 to ogromny nerf dla Aggro.
Powinny wrócić do gry midrange'owe talie, szczególnie, że combo druid przestanie istnieć. Grze wyjdzie to na dobre, bo sytuacje, gdy obie strony mają miniony na stole będą częstym widokiem, co zwiększy ilość możliwych zagrań kilkukrotnie. Powrócą do łask karty takie jak Flamestrike, które były zbyt wolne w obecnej mecie.
Zobaczymy też wiele kart z TGT. O ich sile można przekonać się na arenie, gdzie spotyka się karty kompletnie nieobecne w ranked.
Nerf BGH wydaje się zbyt słaby, ale po dłuższym zastanowieniu dobrze, że Blizzard go zostawił. Hearthstone potrzebuje mocno sytuacyjnych kart jak ta nowa karta co niszczy wszystkie sekrety. W zrównoważonej mecie są słabe, ale gdy jakiś typ talii zaczyna dominować, to stają się idealną kontrą.
BGH to wciąż solidny hard removal minionów z wysokim atakiem i jego obecność w grze jest konieczna. W przeciwnym wypadku zobaczylibyśmy talie złożóne z drogich minionów jak np. Astral Druid, który już teraz jest dość mocną talią.
Dzisiaj pokażą już wszystkie karty?
Ile to pojedynków przegraliście z aggro mając lethal na ręku, ale ginąc turę wcześniej?
Dużo za dużo :)
Masa nowych kart jest już pokazana. Oglądałem trochę streama z nimi w akcji i mam wrażenie, że będzie wielki powrót mid/control szamana. Dostał naprawdę sporo ciekawych kart.
13 paczek Old Gods za darmoszke
3 na dzień dobry,
5 za dwa zwycięstwa w standardzie
5 za siedem zwycięstw w standardzie
No ładnie. Nie dość, że dali tyle czasu na zbieranie golda to jeszcze tyle paczuszek za darmo.
Lol, te karty rogala są op :O
Będzie ekstra dust za te znerfione karty? Bo tak się dobrze składa, że mam złotego lora i BGH.
Oglądałem trochę streama z nimi w akcji i mam wrażenie, że będzie wielki powrót mid/control szamana.
Oby, to moja ulubiona talia. Szkoda, że od kiedy szaman stał się królem aggro złoty portret to już żaden szpan :P
wybacz Likfidator, ale odnosze wrazenie ze albo sie nie znasz w ogole na hsie albo trollujesz, zaden pros nie powiedzialby ze knife juggler nie jest op, naprawde nie wiem jak w ogole mozna twierdzic inaczej
co do nowych kart, dawac mi silnego szamana i priesta bo musze wyzlocic :D yogg saron super fajny, jak nie trafie z paczki to na pewno zrobie do gry ze znajomymi
BmrQ3, bedzie
Jakby nożownik był OP, to by dostał bardziej konkretnego nerfa. Był po prostu trochę lepszy niż większość innych minionów za 2 many.
Spośród wszystkich kart na jakie składały się najbardziej agresywne talie Juggler był najmniej zepsuty. Nie dawał efektu sam z siebie, wymagał dodatkowych synergii, a tym samym łatwiej było się na niego przygotować.
Głównym problemem Aggro było to, że zadawali zbyt duży damage zbyt szybko. Wprowadzone zmiany sprawią, że face hunter będzie musiał grać o jedną turę dłużej, żeby zadać lethal, a to ułatwi ustabilizowanie kontroli na stole.
Bardzo ważny jest nerf Lepper Gnome'a. Nie będzie się już dobrze wymieniał z minionami za 2 many. Podobna sytuacja ma miejsce z golemem. Karta teraz jest całkowicie bezużyteczna.
Wracając do nożownika, to ja tę kartę grałem najczęściej jako taunt, bo niezależnie co było na polu gry, to przeciwnik go atakował. Często bez większego sensu. Jak wróg miał wystawione dobre miniony, to nożownik w parze z UTH czy mustard co najwyżej je zranił. Czasem udawało się wygrać dzięki niemu, jak przebił się przez taunty zadając brakujące 1-2 obrażenia w twarz.
Ogólnie jego efekt był dobrze wyważony i wymagał zastanowienia kiedy go zagrać. Teraz jako 2/2 nadal będzie grany, ale już nie jako uniwersalny 2-drop, tylko bardziej jako karta tech.
Nie wiem czemu opisujesz co może zrobić i piszesz "tylko". To "tylko" to i tak 3 razy tyle co pozostałe 2 dropy w grze. Karta wcale nie wymaga zastanowienia. Masz synergię to korzystasz, nie masz to i tak go grasz, bo ma top staty i jest to soft taunt. Który 2 drop poza minibotem daje tyle value?
Problemem aggro jest to, że mogą zadawać ci tonę obrażeń i jednocześnie wyczyścić stół jugglerem. Przez pozostałe nerfy być może karta już nie będzie tak wkurzająca.
Ja jak zwykle sobie tylko zadania dzienne robię i złocę przy okazji bohaterów, ale to, co teraz się dzieje na rankingu to paranoja jakaś jest :-) Generalnie nie zależy mi na pozycji w rankingu, ale w drugiej połowie miesiąca nie miałem problemów z zadaniami. A teraz... na poziomach 18-20 takie talie, że strach się bać :-) Widać, że ludzie golda farmią na potęgę :-)
Ponawiam prosbe o pomoc w kupnie Khadgara. Pieniadze moge oddac przelewem, PayPalem albo nawet wczesniej doladowac konto battle.net jesli da sie kupic w ten sposob.
Po zobaczeniu wszystkich kart z dodatku nie mogę się już doczekać dodatku. Tyle contentu naraz Hearthstone jeszcze nigdy nie dostało. Ogólnie do setu nie mam zastrzeżeń, martwi mnie tylko C'thun. Karta średnio mi się podoba, a jak gry zamienią się w C'thun race to naprawdę będzie nieciekawie. Na streamie koleś sobie podbił C'thuna bez większych problemów do 36 i go zagrał. Jasne, jego przeciwnik nie wiedział czego się spodziewać, szczególnie tej karty rogala za 9 many, ale ogólnie mam złe przeczucia. No i C'thuna dostają wszyscy więc jak okaże się dobry to wszyscy nim zaczną grać. Nie obraziłbym się gdyby ta karta okazałaby się niewypałem, ale jest to wątpliwe, bo karty wspierające mają top staty i często dodatkowo potężne efekty.
A co do przewidywań do drabinki to obstawiam mocną pozycję szamana. Dostał najlepsze karty, które dobrze współgrają z setem. Evolve to chyba jedna z najlepszych kart. Aggro Shaman nie stracił dużo więc dalej będzie grany plus dostaniemy kilka nowych odmian szamana, nowe karty otworzyły dużo możliwości dla tej klasy.
Jestem też ciekaw czy jakieś karty z TGT i BRM okażą się dobre w standardzie. Liczę na powrót Justicar Trueheart, którą sobie kiedyś scraftowałem, ale nie bardzo miałem gdzie jej użyć poza Midrange paladynem, a control warrior za drogi dla mnie ;)
Czekam na dodatek i na pierwsze dni totalnej dziczy na standardzie :) każde zagranie rywala będzie wielką niewiadomą.
Zapewne spróbuje sobie pograć deckiem z Ćpunem i pierwsza craftowana legenda to na bank Twin Emperor (która powinna dać dobry odpór agroo i face deckom)
Wzmocnionego szamana również sobie wypróbuję, oraz pokombinuje z N`zhot i jego przywołaniami agonii.
Koniec boom-a, jajek, combo druta i tanich wyciszeń - kontrola przybywa!
Ja będę otwierał jakieś 60 paczek - to mnie bardziej jara niż granie :D
Jestem ciekawy ile legend wpadnie i ile kart dostanę. Gdyby koło 100, to będę zadowolony.
Już wprowadzili nerf. Coś chyba za szybko ? Pomyłka, czy specjalnie, bo nie wiem, czy już pyłować ?
Nie rozumiem, po co pyłować karty? Toż zbiera sie to wszystko do kolekcji. Jak każdy "karciarz".
Mam 8 sów jaki sens je trzymać?:) Zostawię sobie 2 reszta na dust tylko czekałem aż będzie wprowadzony nerf.
ja też miałem 60 paczek otwierać, ale jako że dają 13 na start, to pewnie koło 30 kupię, a resztę kart potrzebnych dorobię z pyłu. złoty troggzor, dwa boomy, złoty hemet ewentualnie czekają na spyłowanie. Booma drugiego trzymałem ponad pół roku licząc na nerfa:(
Bo później mogę je dostać za 100 golda, a pył teraz się przyda na nowe karty. Poza tym pyłuję tylko te karty, których nigdy nie grałem, a po nerfie się nie nadają do gry, typu Arcane Golem, Molten Giant (dostałem złotego parę dni temu z brawla, więc grzech nie spyłować) i Master of Disguise. Reszty nie ruszam.
W zasadzie można mielić wszystkie karty, które dostają nerfy. Nic się na tym nie traci, bo później można je ulepić w tej samej cenie. Co więcej, co tydzień wpada jedna paczka z podstawki, więc im więcej kart nam z tego zestawu brakuje tym większa szansa, że paczka nie pójdzie na pył.
Złota mam na 75 paczek. Co z darmowymi paczkami będzie oznaczać 2 gwarantowane legendy, ale pewnie ze 4 wpadną. Zastanawiam się czy wydać całe złoto na paczki, ale dla samego funu otwierania paczek warto.
Potem zresztą nie będę już tych paczek kupował, co najwyżej craftował brakujące karty.
Po wyjściu dodatku będę zbierał złoto na nową przygodę, a potem na kolejny dodatek.
Pakietów mam zamiar otworzyć 150 więcej nie ma sensu raczej inwestować golda bo i tak pyłu mam dużo a tyle mi starczy raczej by wyłapać jakieś ciekawe legendy, najlepiej złote. Chociaż znając siebie to pewnie i tak wydam cały gold żeby zobaczyć co wypadnie. Na samym początku taki był plan żeby przepierzyć cały gold na pakiety ale staram się z tym walczyć... A jak nie wydam golda to już nie będę musiał zbierać na kolejną przygodę. Szkoda że nie ma za bardzo na co wydawać tego golda :(.
Nie wiem czy wiecie, ale możecie przeglądać już karty z nowego dodatku, w grze. Polecam poczytać opisy, a jak wiecie blizzard przy niektórych kartach daje inne opisy angielskie i inne polskie. Ci którzy mają polską wersję, polecam przeczytać chociażby opis "Pomiot N'zotha", "Psycho-trona", "Rojnik silithidów" i "Samotny tropiciel".
Ja aktualnie 2000 golda, więc 20 paczek będzie, a do jutra uzbiera się pewnie jeszcze te 200, bo wciąż mam 3 questy do zrobienia.
Szczerze mówiąc chce dropnąć yogg-sarona, a jak go nie dropnę to go stworzę. 2000 dustu również już mam przygotowane po nerfach, więc nie ma problemu. Wiem, że yogg-saron jest słaby, ale chce tak naprawdę pograć tą kartą tylko dla funu i po to by pośmiać się tak jak Ben Brode, ot tak by się rozluźnić.
Co do moich przewidywań - C'thuna to myślę, że i tak tylko spotkamy u druida, priesta, może rogue'a(ale prędzej tutaj widzę N'zotha, nawet w standardzie), no i ewentualnie w jakimś renolocku, bo czemu nie. Reszta klas, będzie omijała go szerokim łukiem.
Najlepiej zapowiada się chyba Evolve Shaman, decki na internecie już ludzie próbują robić i pewnie też jak dropnie mi sam evolve to wypróbuje(ewentualnie stworzę). Myślę, że sam Evolve Shaman przebije wszystkie decki C'thuna. Totem Shaman również nie zapowiada się źle.
Natomiast jak dropnie mi sam N'zoth zapewne popróbuje coś na rogue, jak i też na hunterze. Sądzę, że to jedyne sensowne decki, w tej chwili, dla tych klas.
Jeśli chodzi o paladyna, to ludzie pewnie będą próbowali coś stworzyć z nowymi kartami, z boską tarczą, ale wątpię by było to super.
Zoolock pewnie dalej będzie, tylko zamienią kilka kart, które wypadły w standardzie, na te, które pojawią się w tym dodatku i zapewne dalej będzie w miarę solidny. Renolocka tak jak pisałem wcześniej, pewnie w formie C'Thuna.
A maga niestety widzę tylko pod yogg-sarona, co trochę boli i mam wrażenie, że mag w tym dodatku tak naprawdę nie zyskał nic, no ale wciąż mamy w sumie normalnego tempo mage'a, no i freeze mage'a również czuję, nawet bez scientista.
U mnie 11,5k. Wszystkiego chyba nie ma sensu wydawać. Planuję kupić skromne 80 paczek, resztę zostawić na przygodę, a od środy zacząć już zbierać na... jesienny/zimowy dodatek, lol :D
Do tego z 15k pyłu na pilne potrzeby. F2P rulez :D
U mnie skromnie. Kupiłem sobie ostatnio 4 skrzydła BRM za złoto dla tempo maga i kart do renolocka plus może w standardzie coś będzie bardziej grane. Dlatego kupię tylko 20 paczek za złoto i pociułam trochę aren, bo od jutra pewnie będzie mnóstwo noobów więc powinno być nieco łatwiej. Tak w ogóle na arenie będzie się już dostawać tylko nowe paczki co jest dodatkowym plusem.
Ewentualnie rozważam sypnąć trochę hajsu na paczki, ale pewnie jak zwykle się rozmyślę z powodu cen ;)
Meta oszalała. Ani jednego druida na kilometr. Wróciły choinki, bo paladyn nie dostał żadnego nerfa. Widać też sporo Zoolocków. No i aggro szaman szaleje.
Dobrze, że już lada chwila nowe karty, bo w obecnym stadium gra jest totalnie zepsuta.

Nie widziałem dzisiaj żadnego paladyna, pograłem chwile, z 10 rangi do 7 zoolockiem. Widziałem też jakiegoś dziwnego druida na 8 randze, który w 3 turze zagrał innervate + force of nature.
Jak dla mnie drabinka jest całkiem ok teraz, już miałem dość druidów. Przez ostatnie 2 miesiące było ich więcej niż paladynów.

Mając taki stół przegrać z freeze magiem - to jest dopiero popierdolona równowaga...
Wściekam się, chociaż zostały mi 3 wygrane do ozłocenia paladyna i przerzucam się właśnie na maga, bo został mi ostatni do ozłocenia :P
Ja dzisiaj z rank 4 (0 gwiazdek) na rank 2 (3 gwiazdki) w jakieś 4h wbiłem, grając secret paladinem.
W sumie to nie planowałem, ale jak questa 5 win zrobiłem w 6 gier to pograłem trochę dłużej.
Zastanawiam się czy nie poświęcić trochę czasu i nie wbić wreszcie tej legendy.
Jakie decki trafiałem? Głównie locki zoo i reno, kilka freeze i tempo magów, trochę warriorów control i patron, jednego secret paladyna, dwóch aggro shamanów, dwie jakieś hybrydy huntera jeden dragon priest, więcej nie pamiętam.
O dziwo nie przegrałem żadnego meczu na freeze maga.

Żegnaj choinko. Bez żalu. Wyrobiłem się przed standardem. Chyba najszybciej wbite 500. 70% choinka, 20% anyfin, 10% buff. Tak wyglądała mniej więcej droga.
Teraz będę musiał się przestawiać na maga - będę chyba równolegle złocił go na standardzie i wild. Ciągnie mnie do Yogg Sarona - należy się trochę rozrywki po frustracjach ciągłej walki rankingowej :)
Wczoraj na zakończenie obecnej mety na arenie, udało mi się ugrać pierwsze 12 winów.
Jedyny żal że miałem 11:0 i potem dwa pojedynki na 12:0 i 12:1 przegrałem z tym samym drutem.
Czekam na nową arenę bo to będzie już dużo większe wyzwanie.
Odliczanie do nowej zwariowanej mety trwa, jedyny smutek że mój ulubiony proboszcz w standardzie będzie słaby (traci core decku) chyba że DP się wzmocni z nowym deathwingiem.
O której u nas dodatek? Rano będzie można już grać? Na BN jest, że o 00:30 jest przerwa techniczna, wtedy wprowadzają dodatek?
Liczę na Hallazeala z paczki, ale znając życie dostanę Boogeymonstera. Cieszy mnie, że większość kart, które naprawdę mnie interesują to karty rzadkie i kilka epickich. Mój pierwszy deck to będzie midrange shaman.
Na razie nikt nic nie wie. Jakby wrzucili zaraz po tej przerwie to by było spoko, na pewno pozwoliłoby trochę zmniejszyć obciążenie serwerów, bo nie każdy może zarwać nockę w środku tygodnia. Część by weszła w nocy, część rano, a pozostali po południu czy wieczorem, a nie wszyscy na raz.
TGT startowało chyba o 19 u nas, czyli praktycznie najgorsza możliwa pora. Mi się udało otworzyć paczki dopiero o 3 w nocy, a i tak lagowało jak diabli :D
^lol
ktos wie czy gdzies w necie da sie przeczytac polskie opisy kart?
W necie to chyba nie, ale w grze już od wczorajszego patcha można oglądać wszystkie karty w kolekcji.
wiem, ale mam angielskiego klienta i nie chce mi sie zmieniac

Pisałem wcześniej byście zainteresowali się opisami kart "Pomiot N'zotha", "Psycho-trona", "Rojnik silithidów" i "Samotny tropiciel", bo są inne niż te angielskie.
Tymczasem na reddicie szalał ostatnio ten obrazek, już po nerfach -------->
Podobno na niższych rangach za to, można spotkać face huntera z arcane golemem.
Nie wiadomo, o której ameryka zaczyna ? Pooglądałbym sobie streamy z paczek :)
O 18:30 zamykają serwery i prace powinny trwać około godziny. Też zamierzam sobie kogoś pooglądać. Chyba Krippariana, bo lubię jego materiały na YT.
Może ktoś mi wytłumaczyć jaki jest sens czatu na twitchu? Przecież tam tak wszystko szybko leci, że się nic nie da przeczytać. Czy może jest jakaś tajna opcja o której nie wiem?
Jest coś takiego jak "sub mode", w którym tylko subskrybenci mogą chatować. Zazwyczaj w przypadku takiego bublu się to stosuje, ale Kripp chyba ma na takie rzeczy wyje*ane xd
Ostatnio na troldenie pokazali fragment z oficjalnego streamu. To co się wyrabiało przez tego Yogg-Sarona sprawiło że znowu nabrałem ochoty na grę D:
Z twitcha rzadko korzystam, ale jeszcze nigdy nie widziałem żeby to jakoś działało normalnie jak jest więcej osób. Nie wiem też po co w takim przypadku w ogóle coś pisać.
Też nie każdy kanał ma średnio ponad 60k widzów xD Poza tym jest też jakieś ograniczenie czasowe, jedna osoba może pisać raz na ileś tam minut/sekund. Chyba.
To, że jest nieogarnięty czat, bo jest dużo osób, to mit. Prawda jest taka, że na to wszystko godzi się sam streamer. Można mieć dużo osób na czacie, ale można też po prostu banować osoby, które spamują. A prawda jest taka, że jak się przypatrzysz u tych większych streamerów, to zazwyczaj spamują te same osoby, które to po prostu lubią robić. Nie pytaj się mnie, co oni w tym widzą, ja np. u tych streamerów mniejszych czasem nie piszę nic na czacie, chyba, że kogoś naprawdę lubię, oglądam od dawna itd.
A Kripp w sumie to już się przyzwyczaił. Ja i tak dalej podziwiam go za to, że on zawsze z tego spamu, potrafi wyłapać gdzieś, ten jeden komentarz, który ma jakikolwiek sens.
Zgaduję również, że gdyby Kripp zaczął banować te osoby, które spamują, to by stracił widownię, więc nie ma sensu by to robił, skoro jemu to nie przeszkadza, a on i tak jakimś cudem potrafi wyłapać te komentarze z sensem.
Jak nie trafię Yogga, to wyrabiam go na 1 miejscu :D
Uwielbiam grę for fun, a nie spinkę, więc w razie czego takie facepalmy będą zarąbiste :D
Bezi robisz nową część dzisiaj?